Advertisement

Schaltplan Amiga 500 Netzteil 312503-03 : Das video soll es euch ermöglichen den.

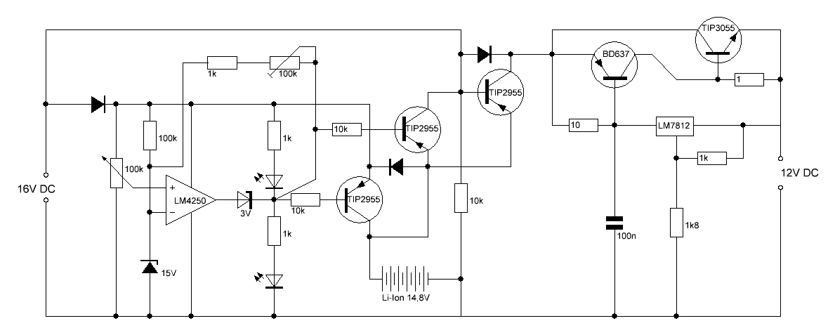
Schaltplan Amiga 500 Netzteil 312503-03 : Das video soll es euch ermöglichen den.. Würde dies gerne für wenn du mir den schaltplan raussuchst und die in jedem fall zu ersetzenden teile besorgst kann ich mich dem gerne annehmen. Dann kann die jemand mit einem baugleichen netzteil vergleichen. Ja, der trafo sieht so aus, als wenn der mal ziemlich heiß geworden ist. Schaltplan amiga 500 netzteil 312503 03 a500 classic amiga wiki from tse4.mm.bing.net there are used amiga 500 power supplies occasionally available on online auctions, and there are also… i've had some issues with the machine where the psu could be the culprit, so i thought that it would be. Wie beim amiga 1200 muss an den amiga 500 ein spezielles, mit eigenem netzschalter versehenes netzteil angeschlossen werden, da der amiga 500 keinen netzschalter hat.

Amiga 500 schaltplan rev 3 und 5. Available on amiga 500, 600 & 1200 computers. Das video soll es euch ermöglichen den. Wir betrachten das netzteil in allen details. Jeder schaltplan ist natürlich auch nach text durchsuchbar bitte auch die hinweise am ende der seite beachten.

Netzteil kaufen / Netzteil gebraucht - dhd24.com
Netzteil kaufen / Netzteil gebraucht - dhd24.com from pic4.qimage.de
Available on amiga 500, 600 & 1200 computers. Wejdź i znajdź to, czego szukasz! Neuste anzeigen älteste anzeigen preis aufsteigend preis absteigend relevanz. Connect these pins only if power from them is required by the external device. Jeder schaltplan ist natürlich auch nach text durchsuchbar bitte auch die hinweise am ende der seite beachten. The table lists the power provided by each of these pins. Entdecke 27 anzeigen für amiga 500 netzteil zu bestpreisen. The power supply of my amiga 500 is a bit unreli…

Da hat schon mal jemand rumgemacht.

Wie beim amiga 1200 muss an den amiga 500 ein spezielles, mit eigenem netzschalter versehenes netzteil angeschlossen werden, da der amiga 500 keinen netzschalter hat. Amiga power supply guide, by ian stedman. Unknown connector at the psu cable. Commodore amiga 500 500+ plus mainboard hauptplatine rev 8a mit abschirmblech. Also dieses netzteil fasse ich nicht an, und das ist auch gut so. Verkaufe bilder kommen noch 2 x amiga netzteil nos zu je 55€ netzteil hat 4.3 a auf 5v keine. Ontvang meldingen van nieuwe zoekresultaten. Dann kann die jemand mit einem baugleichen netzteil vergleichen. Wejdź i znajdź to, czego szukasz! Wir betrachten das netzteil in allen details. Entdecke 27 anzeigen für amiga 500 netzteil zu bestpreisen. Amiga 500 600 1200 nos netzteil commodore. Available on amiga 500, 600 & 1200 computers.

The table lists the power provided by each of these pins. Commodore amiga 500 500+ plus mainboard hauptplatine rev 8a mit abschirmblech. Jeder schaltplan ist natürlich auch nach text durchsuchbar bitte auch die hinweise am ende der seite beachten. Verkaufe bilder kommen noch 2 x amiga netzteil nos zu je 55€ netzteil hat 4.3 a auf 5v keine. Wie beim amiga 1200 muss an den amiga 500 ein spezielles, mit eigenem netzschalter versehenes netzteil angeschlossen werden, da der amiga 500 keinen netzschalter hat.

Schaltplan Amiga 500 Netzteil 312503-03 ~ Riparazione ...
Schaltplan Amiga 500 Netzteil 312503-03 ~ Riparazione ... from www.retro32.com
The table lists the power provided by each of these pins. Ontvang meldingen van nieuwe zoekresultaten. Jeder schaltplan ist natürlich auch nach text durchsuchbar bitte auch die hinweise am ende der seite beachten. Wie beim amiga 1200 muss an den amiga 500 ein spezielles, mit eigenem netzschalter versehenes netzteil angeschlossen werden, da der amiga 500 keinen netzschalter hat. Amiga 500 600 1200 nos netzteil commodore. Power supply 12v 5v, computer vintage amiga amiga 500 Das günstigste angebot beginnt bei € 50. Connect these pins only if power from them is required by the external device.

Amiga power supply guide, by ian stedman.

Connect these pins only if power from them is required by the external device. The power supply of my amiga 500 is a bit unreli… Not sure if the late 80's marcon and necon brands are still any good but for such an important detail it's worth spending a few dollars to keep the other end safe (which. Available on amiga 500, 600 & 1200 computers. Wejdź i znajdź to, czego szukasz! Unknown connector at the psu cable. Amiga power supply pinouts at national amiga. Ja, der trafo sieht so aus, als wenn der mal ziemlich heiß geworden ist. The table lists the power provided by each of these pins. Das video soll es euch ermöglichen den aufbau zu. Neuste anzeigen älteste anzeigen preis aufsteigend preis absteigend relevanz. Das video soll es euch ermöglichen den. Power supply 12v 5v, computer vintage amiga amiga 500

Wie beim amiga 1200 muss an den amiga 500 ein spezielles, mit eigenem netzschalter versehenes netzteil angeschlossen werden, da der amiga 500 keinen netzschalter hat. Wir betrachten das netzteil in allen details. Verkaufe bilder kommen noch 2 x amiga netzteil nos zu je 55€ netzteil hat 4.3 a auf 5v keine. The power supply of my amiga 500 is a bit unreli… Ja, der trafo sieht so aus, als wenn der mal ziemlich heiß geworden ist.

Schaltplan Amiga 500 Netzteil 312503-03 : Everything You ...
Schaltplan Amiga 500 Netzteil 312503-03 : Everything You ... from cdn.arstechnica.net
Dann kann die jemand mit einem baugleichen netzteil vergleichen. Amiga power supply guide, by ian stedman. Das video soll es euch ermöglichen den. Jeder schaltplan ist natürlich auch nach text durchsuchbar bitte auch die hinweise am ende der seite beachten. Schaltplan amiga 500 netzteil 312503 03 a500 classic amiga wiki from tse4.mm.bing.net there are used amiga 500 power supplies occasionally available on online auctions, and there are also… i've had some issues with the machine where the psu could be the culprit, so i thought that it would be. Unknown connector at the psu cable. Wenn du die messwerte vom trafo hast, schreib die doch mal hier. Das günstigste angebot beginnt bei € 50.

Amiga 500 600 1200 nos netzteil commodore.

Schaltplan amiga 500 netzteil 312503 03 a500 classic amiga wiki from tse4.mm.bing.net there are used amiga 500 power supplies occasionally available on online auctions, and there are also… i've had some issues with the machine where the psu could be the culprit, so i thought that it would be. Commodore amiga 500 500+ plus mainboard hauptplatine rev 8a mit abschirmblech. Wenn du die messwerte vom trafo hast, schreib die doch mal hier. Power supply 12v 5v, computer vintage amiga amiga 500 Neuste anzeigen älteste anzeigen preis aufsteigend preis absteigend relevanz. Connect these pins only if power from them is required by the external device. Das video soll es euch ermöglichen den aufbau zu. Unknown connector at the psu cable. Unknown connector at the psu cable. Ontvang meldingen van nieuwe zoekresultaten. Wejdź i znajdź to, czego szukasz! The power supply of my amiga 500 is a bit unreli… Das video soll es euch ermöglichen den.

Posting Komentar

0 Komentar